煙霧報警器原理與分類-這里教您如何設計制作煙霧報警器-KIA MOS管
信息來源:本站 日期:2019-01-04
煙霧報警器,別稱火災煙霧報警器、煙霧傳感器、煙霧感應器等。由總線供電,總線上可以連接有多個,與火災報警控制器聯網、通訊組成一個報警系統,報警時現場無聲音,主機有聲光提示,這類感煙報警裝置一般稱之為感煙探測器。感煙探測器分帶地址編碼的、不帶地址編碼的。
煙霧報警器從使用的傳感器可分為離子煙霧報警器和光電煙霧報警器等。
1、離子煙霧
離子煙霧報警器有一個電離室,離子室所用放射元素--镅241(Am241),強度約0.8微居里左右,正常狀態下處于電場的平衡狀態,當有煙塵進入電離室會破壞這種平衡關系,報警電路檢測到濃度超過設定的閾值時會發出報警。
2、光電煙霧
光電煙霧報警器內有一個光學迷宮,安裝有紅外對管,無煙時紅外接收管收不到紅外發射管發出的紅外光,當煙塵進入光學迷宮時,通過折射、反射,接收管接收到紅外光,智能報警電路判斷是否超過閾值,如果超過發出警報。
從內在原理來說,煙霧報警器就是通過監測煙霧的濃度來實現火災防范的,煙霧報警器內部采用離子式煙霧傳感,它是一種技術先進,工作穩定可靠的傳感器,被廣泛運用到各種消防報警系統中,性能遠優于氣敏電阻類的火災報警器。
它在內外電離室里面有放射源镅241,電離產生的正、負離子,在電場的作用下各自向正負電極移動。在正常的情況下,內外電離室的電流、電壓都是穩定的。一旦有煙霧竄逃外電離室。干擾了帶電粒子的正常運動,電流,電壓就會有所改變,破壞了內外電離室之間的平衡,于是無線發射器發出無線報警信號,通知遠方的接收主機,將報警信息傳遞出去。
1. 實現對煙霧的檢測,空氣正常時顯示綠燈;有煙霧時亮紅燈,并實現蜂鳴器報警。
2. USB 5V輸出供電,另一路DC (7V-24V) 輸入,5V輸出供電。
1.DC供電
在這里選擇的DC12V供電,查看了參考資料,78M05輸入電壓7V-24V,輸出5V 0.5A。輸入輸出電壓相差不得小于2V,一般在5V左右。C8選用電解電容用于儲能和過濾低頻。C9 C10用于過濾高頻信號。
2.空氣傳感器
空氣傳感器2腳5腳為加熱電壓為傳感器提供特定的溫度。1.3和4.6腳為測試電壓,將傳感器內部電導變化通過負載RL輸出電壓變化。主要是根據內部電導率感應煙霧濃度而產生不同的電阻值,與電阻RL分壓。濃度越高,RL分壓越大,從而與濃度設定值進行比較。在此可以通過紅燈綠燈分別亮時,測試RL的電壓值,從而可以設置不同的煙霧濃度參考點。
3. 比較電路
R4與R5將5V進行分壓,產生3V參考電壓與采樣到的不同濃度的電壓值進行比較。R4 R5選擇幾十K與整個設計的功耗有關,這一路流過的電流0.1mA已足夠小了。Lm339比較器是OC輸出,需要接上拉電阻。當采樣電壓5腳電壓高于參考電壓4腳,則比較器輸出高電平,紅色LED被點亮,LED壓降在2-3V,此時流過紅色發光二極管的電流為0.75mA左右。另一路中三極管Q2飽和導通,綠色發光二極管被短路。2K電阻R15已被反復提到過,用于基極下拉,和管子內部極間電容快速放電,使管子迅速截止,同時提高基極門限電壓必須大于1.4V。當比較器輸出高電平時,Ib=(5-0.7)V/3K=1.43mA,三極管完全導通。當比較器輸出低電平時,紅色發光二極管截止,三極管截止,綠色發光二極管流過電流I=(5-2)V/2K=1.5mA,被點亮。
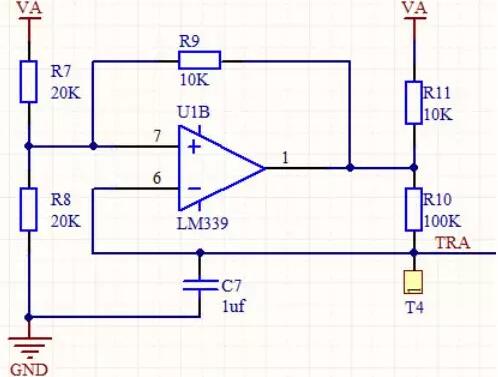
4. 三角波的產生
當Va輸出高電平時,此時LM339的7腳高于6腳,VA通過R11 R10 對C7充電,此時門限電壓為Vh1=Va*20/【(10+10)//20+20】=3.33V
隨著C7的充電,LM339的6腳電壓逐漸升高,當達到3.33V時,比較器輸出低電平。電容通過R10對地放電。此時門限電壓為Va*(20//10)/[20+(20//10)]=1.25V
當6腳電壓達到1.25V時,比較器輸出高電平,如此循環形成三角波。此圖根據R10 R11的數值充放電斜率基本相當。
5. PWM的產生
三角波進入LM339的9腳,與8腳的2V基準電壓進行比較,此比較器是單電源供電,為低時即是0V,上圖為產生的PWM波。調整基準電壓即可脈沖寬度,使蜂鳴器長鳴或短鳴。
6. 蜂鳴器工作
蜂鳴器分為有源和無源蜂鳴器,此設計為有源蜂鳴器,只要加5V直流電壓,Q3就能完全導通,三極管集電極為0.3V,此時蜂鳴器就可以叫了。

7. 下圖展示一下成果

煙霧報警器是由兩部分組成:一是用于檢測煙霧的感應傳感器,二是聲音非常響亮的電子揚聲器,一旦發生危險可以及時警醒人們。煙霧報警器利用放射源镅電離產生的正、負離子,在電場的作用下各自向正負電極移動。在正常的情況下,內外電離室的電流、電壓都是穩定的。一旦有煙霧竄逃外電離室。干擾了帶電粒子的正常運動,電流,電壓就會有所改變,破壞了內外電離室之間的平衡,于是無線發射器發出無線報警信號,通知遠方的接收主機,將報警信息傳遞出去。
聯系方式:鄒先生
聯系電話:0755-83888366-8022
手機:18123972950
QQ:2880195519
聯系地址:深圳市福田區車公廟天安數碼城天吉大廈CD座5C1
請搜微信公眾號:“KIA半導體”或掃一掃下圖“關注”官方微信公眾號
請“關注”官方微信公眾號:提供 MOS管 技術幫助